各省、自治區、直轄市人民政府,國務院各部委、各直屬機構:
主動對接國際高標準經貿規則、穩步擴大制度型開放,是完善高水平對外開放體制機制的重大舉措。2023年6月,國務院印發《關于在有條件的自由貿易試驗區和自由貿易港試點對接國際高標準推進制度型開放的若干措施》(國發〔2023〕9號),率先在上海、廣東、天津、福建、北京自由貿易試驗區和海南自由貿易港開展試點。經過一年的先行先試,開展了一批首創性、引領性制度創新,為我國穩步擴大制度型開放探索了路徑、積累了經驗。為在更大范圍推動規則、規制、管理、標準相通相容,打造透明穩定可預期的制度環境,現就做好復制推廣工作通知如下:
一、復制推廣工作要以習近平新時代中國特色社會主義思想為指導,深入貫徹黨的二十大和二十屆二中、三中全會精神,堅持穩中求進工作總基調,完整準確全面貫徹新發展理念,加快構建新發展格局,著力推動高質量發展,統籌發展和安全,主動對接國際高標準經貿規則,擴大規則、規制、管理、標準等制度型開放,在更大范圍構建與國際高標準經貿規則相銜接的制度體系和監管模式。
二、各省、自治區、直轄市人民政府要強化主體責任,加強組織領導,完善工作機制,扎實推動各項措施落地實施,及時總結提煉好的經驗做法,推進復制推廣工作取得實效。
三、國務院有關部門要按照職責分工,加強對各地區復制推廣工作的支持指導,確保各項改革開放措施落實到位。確有需要的,盡快制定具體意見、辦法、細則、方案等。商務部要加強統籌協調,推動解決復制推廣過程中遇到的困難和問題。
四、各地區、各有關部門要完善風險防控制度,強化風險防范化解,推進全流程監管,增強突發事件應對能力。對出現的新情況、新問題,要及時研究解決,不斷調整優化相關舉措。重大事項及時按程序請示報告。
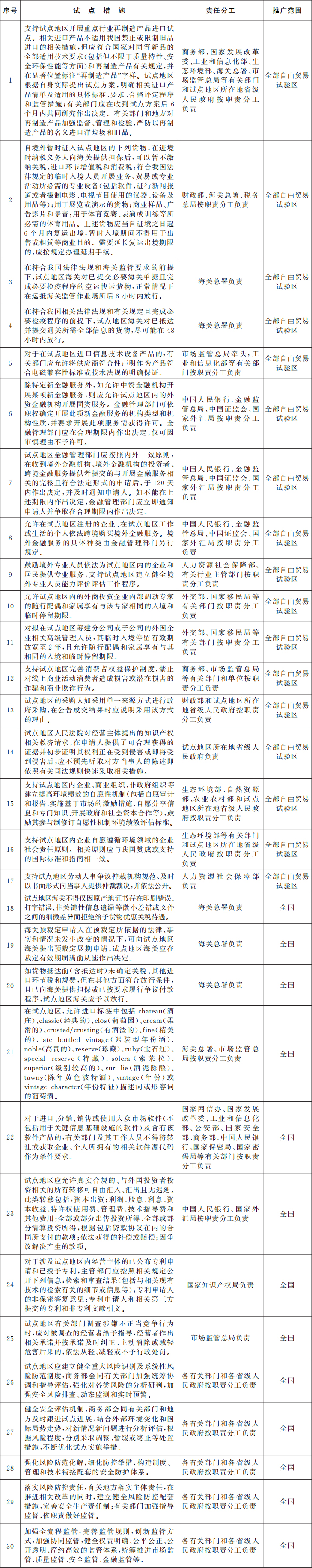
附件:自由貿易試驗區對接國際高標準推進制度型開放試點措施復制推廣工作任務分工表
國務院
2024年10月19日
(本文有刪減)
自由貿易試驗區對接國際高標準推進制度型開放
試點措施復制推廣工作任務分工表






